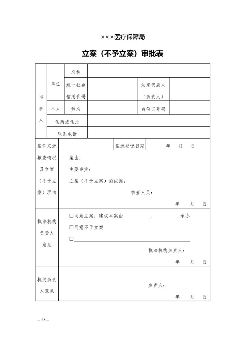
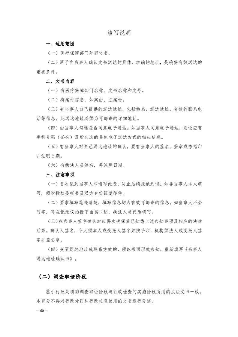
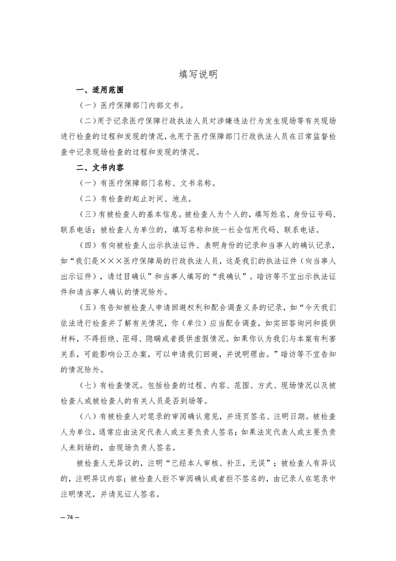
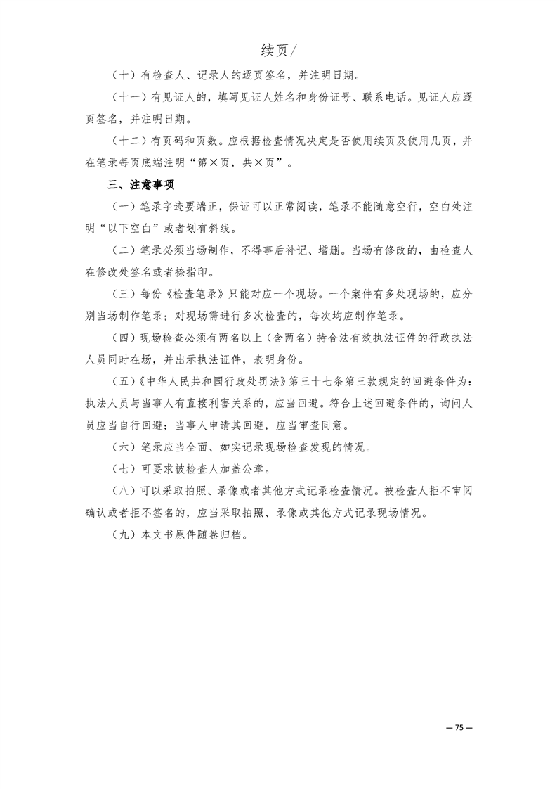
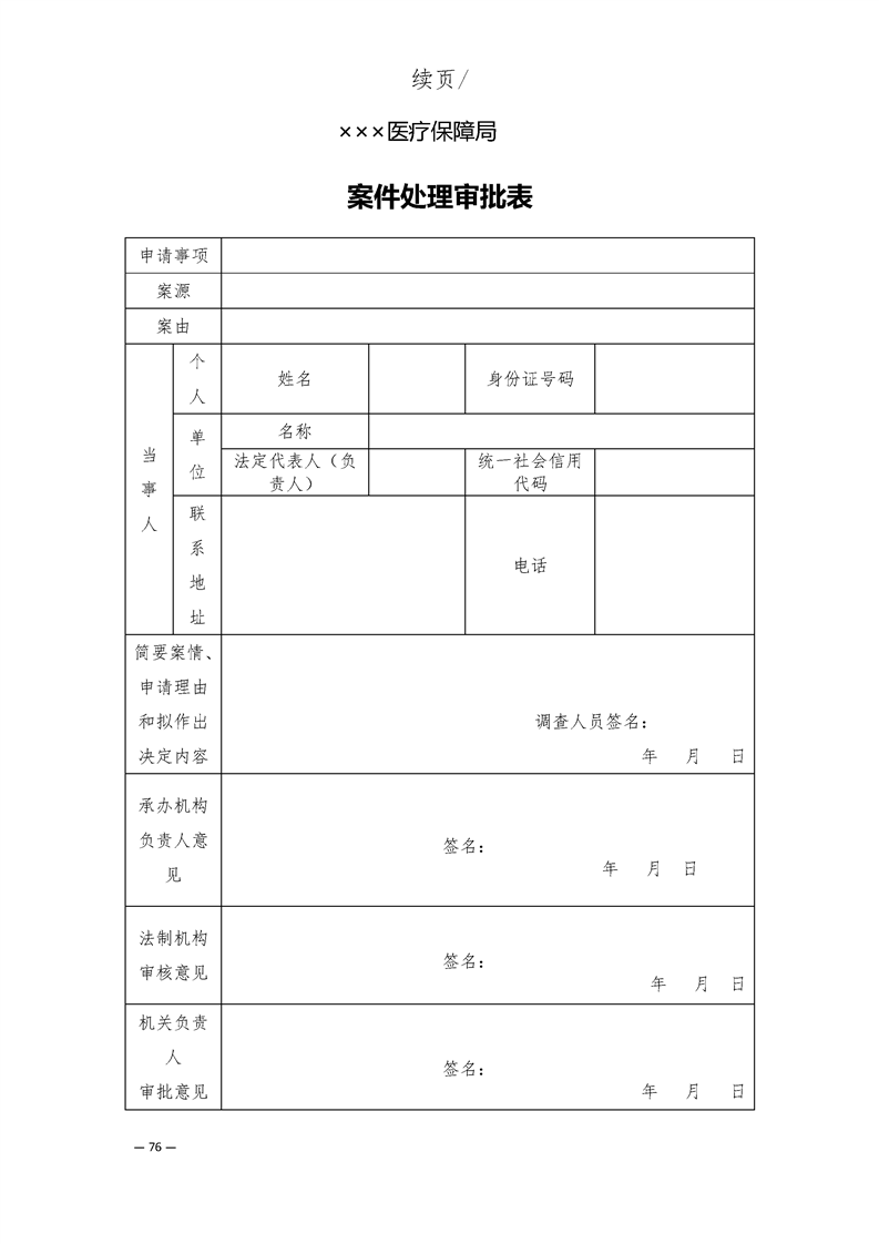
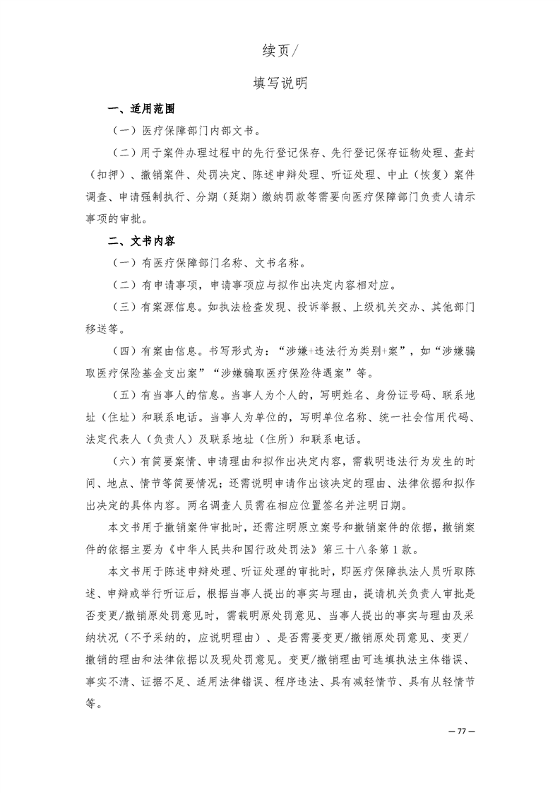
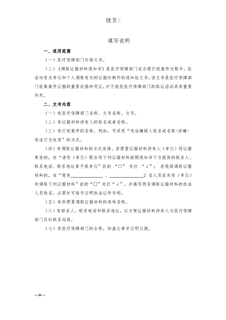
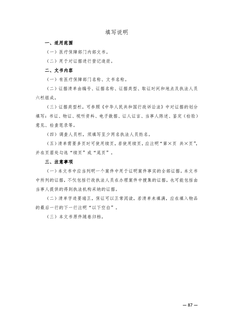
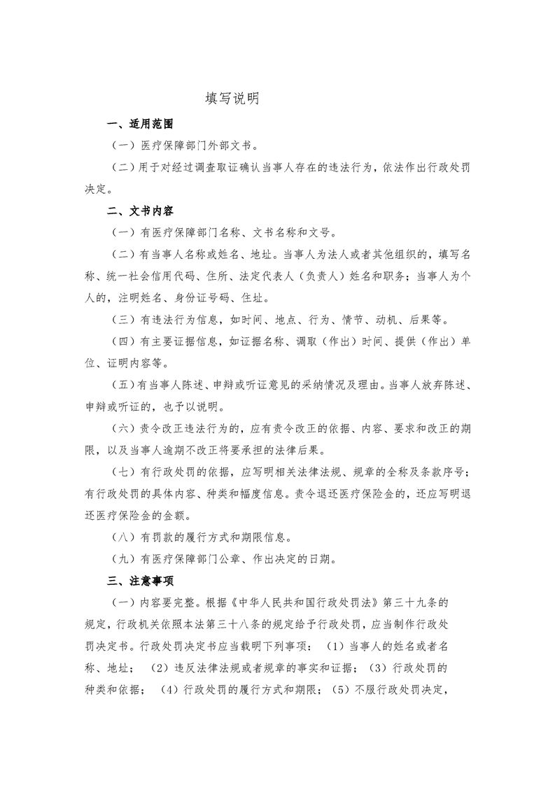
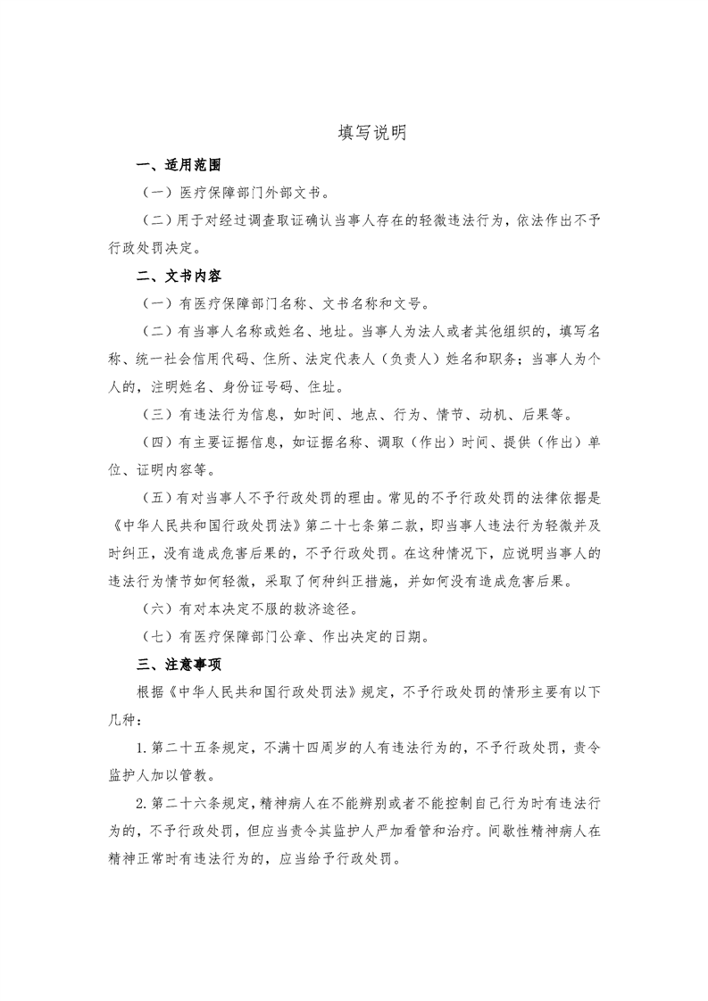
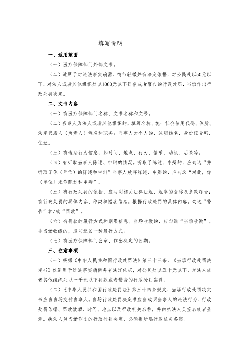
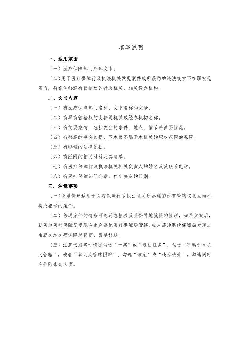
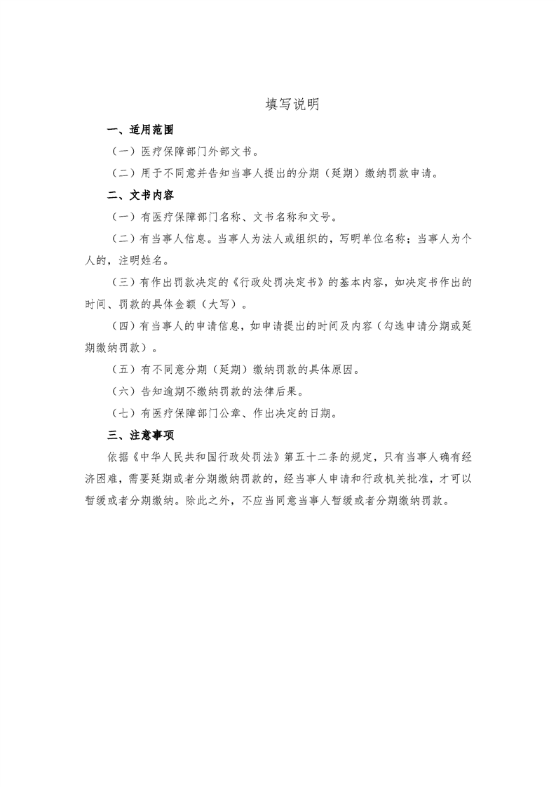
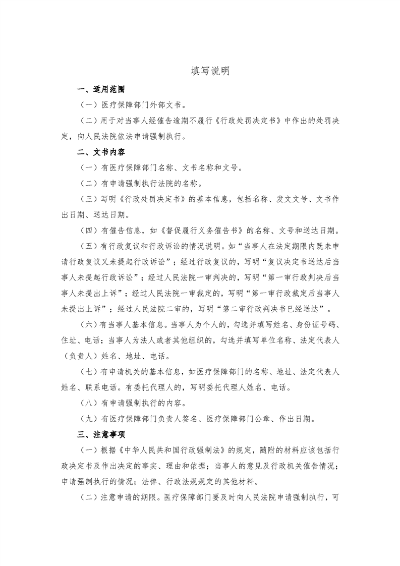
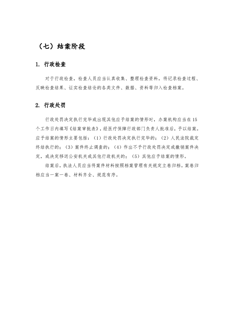
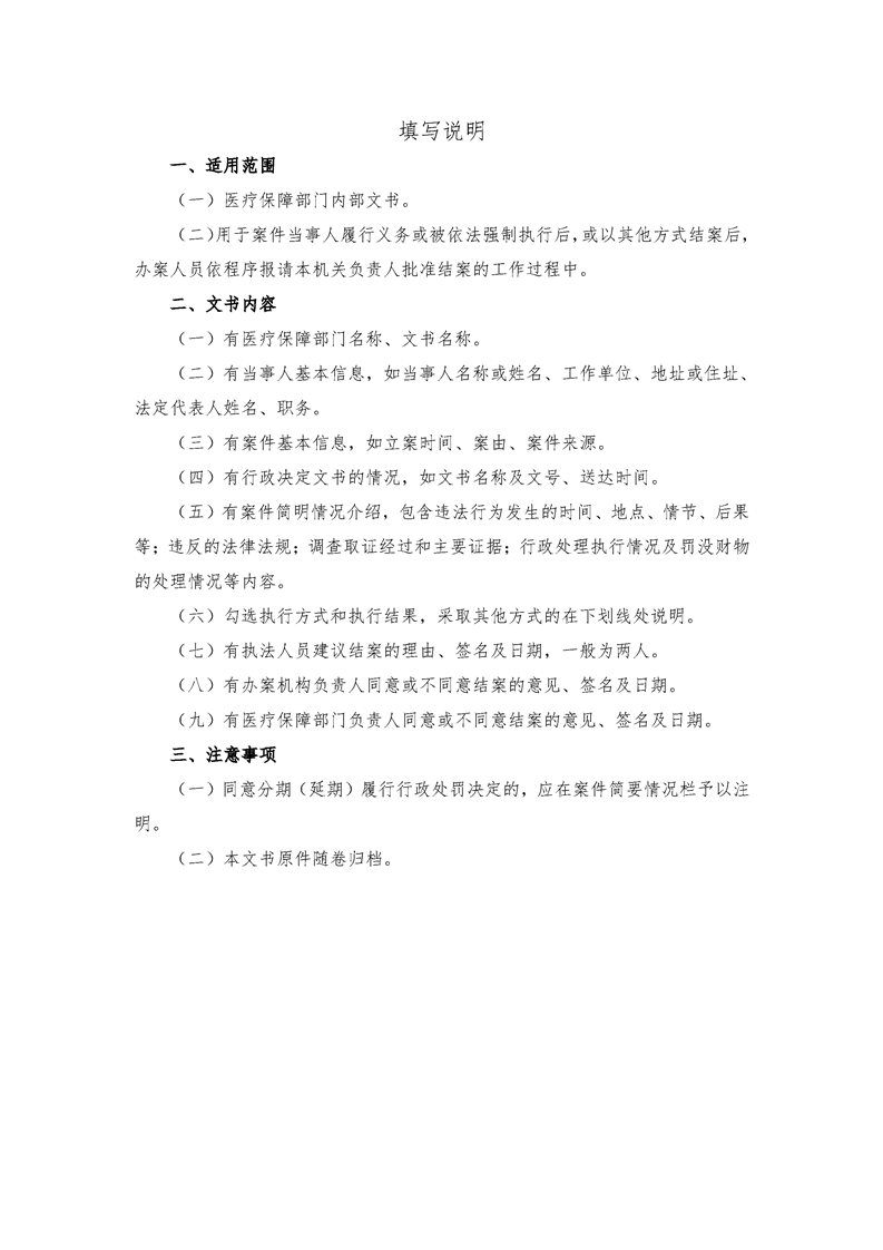
关于公开征求《新疆维吾尔自治区医疗保障行政执法规程》意见建议的通知
来源:
自治区医疗保障局
|
发布时间:
2025-10-17 22:20

































































































































































































扫一扫在手机打开当前页
-
上一篇:
下一篇:

-
主办:新疆维吾尔自治区医疗保障局承办:新疆维吾尔自治区医疗保障局办公室
-
地址:天山区和平南路137号业务电话:0991-7610999
-
工作时间:
夏季(当年5月1日至9月30日)上午10:00-14:00 下午16:00-20:00 冬季(当年10月1日至次年4月30日)上午10:00-14:00 下午15:30-19:30
-
ICP备案号:新ICP备20000310号
政府网站标识码:6500000090
公安机关备案号:65010202001232号